HelloKitty • 2025-12-10 14:49
2906
本文由 市象 撰写/授权提供,转载请注明原出处。
以下文章来源于:镜相工作室
作者:马舒叶
编辑:卢枕
AI 焦虑已经从大厂渗透进了大学这座象牙塔。在一片“被替代”的忧惧声中,一群来自非北上广深、非 985 高校的大学生,主动跳进了这股浪潮——他们不是来做实习的,是来兼职“拧螺丝”的,拧的是 AI 大模型的螺丝。
在“AI 将替代 99% 的岗位”和“拿 AI offer 月入 3 万”两种声音的共同影响下,这批不容易挤进大厂实习队伍的大学生,走进了大厂数据标注的流水线,成为新的 AI 工人。他们每天在大厂提供的兼职平台上抢单、标注、纠错、优化,月收入大多在 1000 到 2000 元之间。在这条看不见的 AI 流水线上,他们既是训练者,也是被挑选的对象。
他们分散在成都、郑州、武汉、厦门等非一线城市的角落,在课余或下班后的时间里,登录那个决定他们今晚“有活干”还是“白蹲守”的后台,他们标注图片,校准对话,贡献乡音,优化代码,试图找到新的机会。
对于大厂来说,大学生群体兼具垂直领域的专业知识和充足的参与热情,是完成最基础的 AI 数据标注、AI 回复纠错、AI 声音识别等最合适的人群。通过向大学生伸出兼职橄榄枝,他们不仅能高效率地找到符合大模型训练要求的人,还能减轻雇佣正职员工的成本。
这成了一场“双向奔赴”,甚至由于供不应求,大厂 AI 数据标注的兼职还需要抢单。只是,这份兼职真的能成为大学生们通往 AI 大厂的一条曲径吗?
大学生进“厂”,拧大模型的螺丝
郑州某高校大学教室里,刚刚结束一堂课,学生们鱼贯而出,只有大三学生张莹立刻打开手机。她要在下课的十几分钟内“抢单”——在名为“Xpert”的平台上,几分钟的不间断重复点击下,她终于抢到了一个任务。一旁的室友没有她这么幸运,任务就像春节返家时的票,前一秒显示还有 6 个,点进去的瞬间就归了零。
她们都在做同一份兼职——张莹称这是给大厂的 AI 大模型“拧螺丝”。
起初,张莹在学校兼职群里看到了学长的推荐。他只知道和 AI 训练有关,项目名称是“字节大模型领域专家招聘”。这份兼职不需要 AI 相关经验,只要在任何领域有专业知识即可,一次任务就有 50-200 元的收益,很适合她这样的在校大学生。
抢到任务后,她需要根据出题专家给定的题目和答案完成评估,比如审核大模型在中文教学场景下的回复是否存在语音或语法错误,然后进行语言纠正。作为熟手,通常不到 2 分钟她就能完成一个任务。接下来张莹只要等待专家质检,通过就能领到对应的兼职费。
整个过程,张莹都接触不到真人。申请成为 Xpert 专家时是网页提交验证资料,做任务时也是在线查看提前准备好的说明文档,没有人教她怎么做,在进入这个大模型兼职平台后,她只能单向对大模型输出。“我像是大模型的饲料。”张莹表示。
来自武昌理工学院的王磊今年 21 岁,9 月开始在“Xpert”平台上接单,做的是最基础的数据标注:将图像划分为不同类别,区分风景图或人物图;给文本打标签,判断一篇新闻的主题属于科技、娱乐还是体育。
“这工作听起来简单,但做起来挺磨人的。”王磊一般会选在没有课的下午或晚上,一次做一两个小时。在后台界面上,系统清晰地记录着他的“数字工时”:某天下午花费 1.5 小时,完成了 8 条文本标注和 2 条模型反馈优化任务,总耗时 1.5 小时,完成任务量 10 个。这些数据是他参与 AI 大模型训练的证明。

● 大模型高薪兼职宣传。图源:受访者截图
不过这份兼职没有宣传的那样高薪。
从去年下半年开始,王磊每周会拿出五天时间,做 1-2 小时任务,一个月下来扣除审核不通过的任务,收入在 800-1200 元之间。为了抢到更多兼职,王磊要找准工作日的空闲时段不断进入后台查看任务是否有更新。综合算下来,时薪在 80 元左右。“和去校门口奶茶店摇奶茶差不多。”王磊告诉镜相工作室。
时间长了,王磊也想尝试那些单价更高的“出题”任务,这些任务单次完成就能赚 300-1000 元,但往往限定在金融、法律或医疗等专业领域。“想拿到更高的兼职费用,得有硬知识储备,还得会抓大模型的知识盲区。比如出医疗题,你得知道专业术语和临床常识,不能瞎编。”非相关专业的王磊只能继续做数据标注。
据镜相工作室了解,除了字节推出的 Xpert 会招揽大模型兼职训练专家外,阿里有晓天睿士、腾讯有 AI Expert,这些大厂都会通过组建大模型专家社区构建 AI 数据集。高薪则是这些兼职平台共同的宣传重点,比如阿里晓天睿士宣称参与者可以获得高达每小时 1000 元的高薪,只是在详情页里,将兼职费用的下限定为 50 元,并标注了“以最终项目定价为准”。

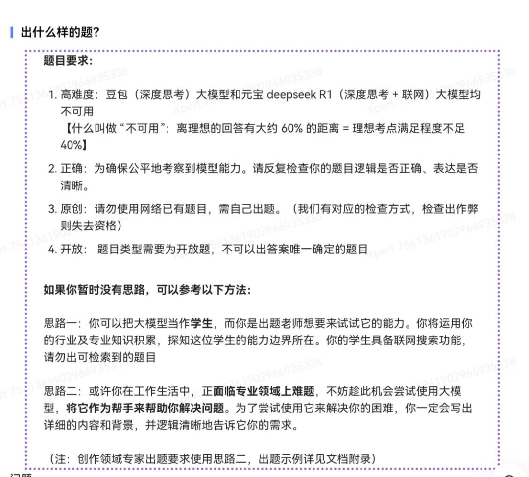
● 兼职的出题要求,希望题目难倒大模型。图源:受访者
在为大模型做数据标注、纠错之外,这些远离一线城市的大学生们也有别的兼职机会。
远在福建的林薇正在读博一,今年在一位山东曲阜师大的朋友介绍下,她踏入了一个更为隐蔽和原始的 AI 数据采集层。她主要为大模型提供“声音”——闽南语和台湾腔普通话的录音及转写。
由于福建方言“神似”台湾腔,林薇得到的第一份任务,是用闽南语或台湾腔普通话进行自言自语或双人对话,录制好的音频将作为“语料”用于训练大模型的语音识别能力。随着和 AI 打电话、AI 录音转写成为大厂 AI App 的标配功能,大厂也需要更多方言作为语料喂养大模型。因此,林薇接触的也不止 Xpert,还有一些专门为大厂处理数据需求的中介平台。
只是想凭卖声音赚钱并不容易,这份兼职的要求极其繁琐。有的项目要求在不同的环境噪音(低、中、高分贝)下进行录音,但“录音平台非常不稳定,有时一直进不去”,而且噪音分贝往往很难把控。
平台审查更严格的是后续的文本转写工作,她称之为“翻译”。转写的文本将被喂给大模型,打磨大模型方言音频转化文字的识别能力。而由于阅读这份文本的是大模型,林薇必须要写成大模型能读懂的样子。她不仅要把音频里的内容一字不变地转写,且转写文本只能使用逗号、句号、问号和感叹号四种标点。这些细微到极致的格式要求,是在用最原始的人力,喂养 AI 的“标准化”输出。
这样的录音往往会持续 2-3 个小时,但“收入情况却不是很理想”。林薇会被一些平台骗稿,有些中介会以各种理由推脱、扣钱。她和她的“搭子”都曾深受其害。她描述了一种典型的陷阱:一个声称是“豆包”项目的老板,最初承诺每人 100 元,但在录音数小时后,却以“音色不符合”等模糊理由拒绝对“搭子”付款,林薇本人也只收到了 60 元。
双非大学生,把 AI 兼职当敲门砖
真正让这些大学生感受到自己在“训练”AI 而不仅仅是“服务”AI,来自于成功“难倒”大模型的时刻。
王磊在一次针对专业编程问题的反馈任务中,提出了一个用 Python 实现二叉树层序遍历并优化时间复杂度的问题。豆包大模型给出的代码虽然能运行,但时间复杂度并非最优,并且漏掉了一个边界条件处理。
“我把这个问题标注出来,并详细解释了代码中因冗余导致的复杂度偏高,还附上了优化思路。”王磊说,“这时候我感觉到,我们其实就是针对它的知识盲区找出逻辑漏洞,相当于帮大模型查漏补缺。”
林薇偶尔也会有一丝参与感,她专长是闽南语和台湾腔,在和 AI 用方言打电话时,她会感觉“自己确实也在参与训练大模型,给一个新的生命注入一些自己的特色,比如我们的腔调,或者地方的一些文化”。
有一次标注,张莹的题目是:当用户说今天下雨没带伞,淋成了落汤鸡,AI 的回复是“建议下次带伞”。张莹立刻标注“情感类吐槽别讲大道理”,建议 AI 要先情感关怀,再加一句实用建议。还有次张莹向 AI 吐槽课时太长时,大模型回复“我懂这太累了,忙完记得喝点小甜水”,张莹会嘀咕,“这搞不好是我当初标注过的”。
尽管做的是最基础的工作,但偶尔,他们也能从“拧螺丝”中获得一丝超越金钱回报的微妙体验。
而对于这些双非大学生而言,这份兼职的更大意义,是给自己的简历添彩。
“我做这个,一是因为和专业相关,二是想给简历加上 AI 相关经验。”张莹坦言,她学的是国际中文教育专业,中文语用偏误纠错本就是课程内容。
在 AI 引发热潮的这两年,中文教育专业的就业越发紧张。不少教辅和留学机构都引入了 AI 辅助学生学习,传统的中文教育岗位薪资一再走低。而张莹在郑州读书,能接触到的大公司并不多,这份 AI 兼职对她意义重大。
就在这个月,张莹得到了一家头部教培机构的实习面试邀约,是做“AI+教培”的课程开发岗位,HR 在邀约时就表示了对她大模型兼职经历的兴趣。“如果没有相关兼职经验,我连实习邀约都拿不到。”张莹告诉镜相工作室,并非 985 学历的她在之前找实习时总会在第一轮简历初筛时就被筛下来。
面试时,张莹也被HR问到了大模型训练的具体流程和错误校准的逻辑,这些她都能结合之前的经历讲解清楚。最终,她得到了这次实习机会。
计算机相关专业的王磊也有规划。“我会在简历里写‘参与过 AI 大模型训练相关兼职,负责过文本或图像数据标注,累计完成了多少任务量’。”他强调,“这样就不是空泛地说‘我做过 AI 兼职’,而是有具体成果。对非相关专业、想往 AI 领域靠的同学来说,是给履历添彩的。”一段大模型相关实践,或许是他们跨越学历和地域门槛,拿到理想 offer 的一次机会。
AI 时代的另一面:焦虑的大学生们
时代变了,象牙塔里的大学生们也感知到了用人市场的变化。
一方面,企业期待引进 AI 以实现降本增效,在微软、亚马逊、X 等科技大厂宣布更多代码由 AI 生成的同时,美国科技行业截至今年 7 月已累计裁撤近 9 万岗位,同比增长 36%。传统岗位在缩减,AI 相关岗位招聘在增多。根据猎聘数据研究院,今年上半年,AI 技术新发职位整体增幅为 36.82%。大厂校招成了风向标,以阿里今年秋招为例,计划发出的 7000 多个 offer 中,AI 相关岗位占比超六成。

● 11月,马斯克宣布X用AI模型替代了大量员工,负责平台安全的工程团队裁员90%。图源:社交媒体
随着 AI 技术的狂飙猛进,这群身处浪潮之中的年轻人,对于自己的未来既有憧憬,也有危机感。
王磊已经开始感受到就业市场的压力。作为计算机相关专业的学生,数据分析师是此前不少学长学姐的就业方向,而如今不少岗位已经被AI替代。“有学长告诉我,他的公司引入大模型后,数据部门裁员了 30%。”再加上处在湖北,能供王磊选择的公司并不多,他也没有双一流的学历优势,毕业后,王磊要面临更严峻的就业环境。
除了找工作越来越难,王磊还意识到,“AI 时代一个人要身兼数职,比如会软件开发的人还得懂运维。以后数据分析也可能被AI替代。企业需要的工作人员要同时兼具多个角色,或者被机器人取代。”但他还是保留了一丝乐观,“不过机器人还是要有人来操控的。”
做大模型相关兼职成为了他们在大学阶段对抗焦虑的方法之一。
大厂的模型训练需求催生了这些兼职平台,在国内有 Xpert、晓天睿士、AI Expert 和各种中介平台;在海外,也有以 OpenAI 为大客户的 Mercor,刚在 8 月完成 3.5 亿美元的 C 轮融资,估值达到 100 亿美元。不过,对这些双非大学生来说,即便是这些低门槛的兼职平台,也越来越卷了。
已经工作 3 年的张毅见证了这条流水线从“蓝海”到“红海”的变迁。“2022 年那会儿,抢单接单都容易。平台刚推出这类任务,做的人少,甚至不算严格意义上的抢单。”他回忆,那时平台每天有固定任务或时段性上新,无需掐点蹲守,即便下班晚上七八点登录,也照样有活干。
与王磊这样的“新手”相比,在成都工作的张毅可谓是这条流水线上的“老师傅”。93 年出生的他,从 2022 年就开始游走于美团的“龙猫数据”和字节的“Xpert”两个平台之间。
他记得自己是如何“入行”的:“当时刷到一个职场圈的公众号,推送了龙猫的兼职,标题写的是‘本地生活内容校准,下班就能做’,就去了解了一下。”他所做的“本地生活内容校准”,是为 AI 对话进行校准,涉及社区周边商铺的推荐、便民服务点的位置信息,以及口语化表达的准确性。
那是属于早期参与者的“红利期”。张毅细数着当时的“好光景”:一条合理的方言便民指引能拿到 1 到 2 元,一组十条的地址校准报酬是 8 到 10 元。“那会儿下班做个一两小时,周末抽半天时间,一个月下来赚 2000 到 4000 元都非常轻松。”不过,当下抢单变难了,随着越来越多人涌入,数千个任务往往不到一分钟就会抢光,他说:“未来肯定会更卷。”
“在训练 AI 的时候,我不再是牛马,而是牛马的饲料。”张莹的一句话,为这份看似站在技术前沿的 AI 兼职,添上了一抹现实底色——在宏大的技术叙事下,个体感受到的是自身的渺小与工作的琐碎。在张莹看来,AI吸收她的经验、知识,变成一个更强大、更不知疲倦的牛马,最终也难免会取代她。不过眼下,她还是可以通过训练 AI 先得到工作机会。
随着大厂在 AI 大模型训练上的持续加码,这条由代码、数据和声音构成的庞大流水线将持续运转,这些大学生们则是这条流水线上沉默的大多数,终将成为智能涌现后不被看见的“微尘”与“声纹”。

扫码关注公众号
获取更多技术资讯